KI-Governance im Unternehmen – wer ist verantwortlich?
Haben Sie nach dem DPO und CISO bereits einen "AI Officer" benannt? Für die meisten Betriebe wird das nicht nötig sein, um KI-Entwicklungen in Bezug auf die Compliance in den Griff zu bekommen. Eine passende Governance braucht es aber trotzdem. Nachdem wir uns mit 11 Grundsätzen für eine verantwortungsvolle KI und Risikobeurteilungen beschäftigt haben, erläutern wir Ihnen nun, worauf Sie in Bezug auf die Governance achten sollten, um KI rechtmässig und ethisch einzusetzen. Dies ist Teil 5 unserer KI-Serie.
Unter Governance zur Sicherstellung des rechtmässigen und ethischen Einsatzes von KI verstehen wir, dass ein Unternehmen festlegt, wer in Bezug auf den Einsatz von KI und die Umsetzung von KI-Projekten welche Aufgaben, Kompetenzen und Verantwortlichkeiten (AKV) hat und welche Regeln und Prozesse dabei befolgt werden sollen. Das dient dazu, dass alles seinen geordneten Gang geht, die wichtigen Ziele erreicht werden können und keine ungewollten Risiken eingegangen werden. Das ist gerade im Bereich der künstlichen Intelligenz aus drei Gründen in Bezug auf Compliance-Fragen nicht ganz einfach:
- Erstens betrifft KI sehr viele Themen und Bereiche des Unternehmens. Der Verkauf kann KI einsetzen, der Kundendienst, die Forschung und Entwicklung, das Personalwesen und so weiter. Selbst bezüglich spezifischer Fragestellungen, etwa ob eine bestimmte Anwendung zulässig ist, müssen Antworten in unterschiedlichsten Rechtsgebieten gesucht werden – vom Datenschutz über das Immaterialgüterrecht zum Lauterkeitsrecht bis hin zum Vertrags- und Strafrecht.
- Zweitens herrscht in vielen Unternehmen derzeit noch Wildwuchs in Sachen KI. Anders als beispielsweise bei der Einführung von Cloud-Technologien, welche vielerorts "bottom-up" aus der IT getrieben worden ist, ist künstliche Intelligenz ein Thema auch der Führungsetage und des "Business": Ideen und Wünsche, was sich mit KI realisieren lässt, haben alle im Unternehmen, bis hinauf zum Management – und es will, dass seine Vorstellungen umgesetzt werden.
- Drittens herrscht in rechtlicher Hinsicht wenig Transparenz ob der Tools und der Infrastruktur, die für den Einsatz von KI zum Einsatz kommen und entsprechendes Wissen darum. Welche Version von ChatGPT passt aus Sicht des Datenschutzes, welche von Microsoft Copilot? Unsere diesbezügliche Aufstellung in Teil 2 unserer Serie ergab ein riesiges Feedback weit über die Schweiz hinaus, was zeigt, dass hier noch sehr viele Fragen offen sind und viele nicht so recht wissen, was sie tun sollen und dürfen.
Wie soll eine Compliance- oder Rechtsabteilung, die plötzlich mit Anfragen überschwemmt wird, hier innert vernünftiger Zeit eine vernünftige Antwort geben? Das muss sich einpendeln und vor allem reguliert und organisiert werden, d.h. Unternehmen müssen ihre Leitlinien definieren (nicht nur rechtlich, sondern auch technisch, wie beispielsweise die Plattformfrage) und Verantwortlichkeiten und Prozesse regeln. Das ist, was wir mit unseren Klienten derzeit am häufigsten tun, abgesehen von der Beurteilung konkreter Projekte, Provider und Werkzeuge.
Noch eine Bemerkung: Eine saubere Governance dient nicht nur der Sicherstellung von Compliance, sondern auch der Erreichung der anderen Ziele, die eine Organisation verfolgen will. Wir fokussieren nachfolgend zwar auf die Governance im Bereich der Compliance, aber ähnliche Prozesse, Regeln und Strukturen können auch dazu beitragen, diese anderen Ziele zu erreichen.
Wer ist für KI-Compliance zuständig?
So stellt sich die Frage, wer im Unternehmen für das Thema zuständig ist. Jedenfalls in Bezug auf die rechtlichen Fragen ist dies vielerorts noch nicht wirklich festgelegt. Wir sehen bei unseren Klienten allerdings gewisse Trends. Dazu gehört, dass das Thema der KI-Compliance heute schwergewichtig dem Datenschutz zugeordnet und über diesen sichergestellt wird. KI kann durchaus auch andere Rechtsgebiete wie etwa das Urheberrecht betreffen. Da aber viele Unternehmen primär Nutzer von KI-Technologien sind, die bereits auf dem Markt angeboten werden, stellen sich ihnen diese anderen Rechtsfragen etwas weniger prominent als denjenigen, welche selbst KI-Produkte anbieten (was sich hier mit dem AI Act ändern wird, darauf gehen wir noch separat ein).
In vielen Fällen erscheint es auch uns sinnvoll, die Koordination der KI-Compliance intern bei jenen Stellen zu verorten, die sich bereits um den Datenschutz kümmern. Dort existiert oft die meiste Erfahrung: Viele der zentralen Anliegen und Vorgehensweisen im rechtskonformen, ethischen und risikogerechten Umgang mit KI sind im Datenschutz bereits gut bekannt und etabliert. Beispiele sind der Grundsatz der Transparenz, der Richtigkeit und der Selbstbestimmung. Ebenso besteht im Datenschutz bereits eingehend Erfahrung mit zwei Compliance-Instrumenten, die nun auch im Bereich der KI wichtig werden, nämlich dem Verzeichnis der Bearbeitungstätigkeiten und der Datenschutz-Folgenabschätzung. Ersteres empfehlen wir unseren Klienten inzwischen auch für ihre internen KI-Anwendungen, und letztere stellt eine bewährte Methodik für das Beurteilen und Adressieren von Risiken dar, die sich auch für KI-Vorhaben gut eignen (vgl. dazu Teil 4 unserer Serie). Es erstaunt denn auch nicht, dass sich die meisten aufsichtsrechtlichen Empfehlungen zum Einsatz von KI bisher von Aufsichtsbehörden aus dem Bereich des Datenschutzes stammen.
Mit dem EU AI Act wird zusätzlich die Disziplin der Produkteregulierung hinzu kommen (insbesondere für jene Betriebe, der als Anbieter gelten) sowie eine Reihe von Fällen, in denen Unternehmen gewisse Standardprüfungen einführen werden müssen, so beispielsweise ob einer der künftig verbotenen KI-Anwendungen vorliegen, ob sie auch als Nutzer eine der Sonderpflichten trifft (z.B. beim Einsatz von KI-generierten Inhalten zur öffentlichen Information) oder es sich um eine Hoch-Risiko-Anwendung handelt.
Hier anklicken für die KI-Governance
Wie Unternehmen vorgehen sollten
In der Sache sollte sich ein Unternehmen mindestens mit folgenden drei Themen auseinandersetzen, um den Einsatz von KI punkto Governance jedenfalls im Bereich der Compliance in den Griff zu bekommen:
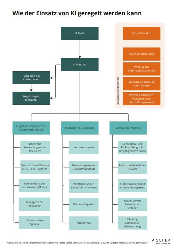
- Vorgaben (Teil 1): Vorgaben gibt es gesetzlicher und übergesetzlicher Natur. Erstere sind vorgegeben, über letztere – typischerweise ist von "Ethik" die Rede – muss das Unternehmen selbst entscheiden. Jedes Unternehmen wird seine eigenen ethischen Prinzipien definieren müssen; es gibt hier keinen universellen und für alle passenden Satz an Vorgaben. Für unsere Klienten haben wir die "11 Grundsätze " entwickelt, die wir in Teil 3 unserer Serie bereits vorgestellt haben und die eine Basis für eine umfassende Diskussion darüber sein können, welche Vorgaben ein Unternehmen für sich entwickeln will, um den Einsatz von KI in der Sache selbst und organisatorisch zu regeln; sie decken das ganze Spektrum der heute üblicherweise adressierten Themen ab. Hier besteht der Prozess der konkreten Umsetzung für das Unternehmen darin, in einem ersten Schritt jene Grundsätze festzulegen, an die das Unternehmen sich halten möchte. Unter Grundsätzen verstehen wir neben der Regelung der eigenen Organisation und der Verfahren zum Umgang mit KI (siehe nachfolgend) einerseits Verbote und Gebote jeweils mit Ausnahmen (Beispiel: Wie weit wollen wir bezüglich KI-Einsatz transparent sein?) und andererseits Leitlinien, wie Vorgaben umgesetzt und beurteilt werden können (Beispiel: Was ist der Qualitätsmassstab, den wir an ein LLM stellen? Wann ist es für uns hinreichend erklärbar?). Gerade der zweite Punkt ist in der Praxis oftmals eine Herausforderung.
- Vorgaben (Teil 2): Viele Organisationen befinden sich jetzt noch in einer Orientierungsphase, wo sie keinen wirklichen Plan, ja nicht einmal eine klare Vorstellung der Thematik, ihrer Facetten und ihrer Tragweite für die Organisation haben. Um in einer solchen Situation trotzdem funktionierende Vorgaben zu entwickeln, kann die Einsetzung einer Task-Force sinnvoll sein, in welcher Stakeholder aus unterschiedlichsten Bereichen des Unternehmens vertreten sind, damit die unterschiedlichen Bedürfnisse und Sichtweisen angemessen berücksichtigt werden und der nötige "Buy in" für die spätere Umsetzung sichergestellt ist. Es sollte das Business, Recht und Compliance, IT, Informationssicherheit, Finanzen und andere relevante Bereiche vertreten sein. Eine solche Task-Force kann dabei nicht nur die hier diskutierten Aspekte der Compliance betrachten, sondern ganz generell diskutieren, welche Bedeutung die KI für das Unternehmen hat, welche Ziele damit erreicht werden sollen, wie das Unternehmen mit dem Thema umgehen und was es darin investieren will und anderes mehr. In der Praxis empfiehlt es sich, diese Diskussion auch jeweils an konkreten Beispielen zu führen. So wird vermieden, dass abstrakt wohl-klingende, aber praxisfremde Vorgaben entwickelt werden. Wenn also beispielsweise das erwähnte Thema der Transparenz diskutiert wird, sollten die angedachten Leitlinien an konkreten Anwendungsfällen durchgespielt werden um zu prüfen, ob das so überhaupt Sinn macht.
- Vorgaben (Teil 3): In einem nächsten Schritt sind diese Grundsätze festzuhalten und in alltagstaugliche Handlungsweisungen für die Mitarbeitenden im Unternehmen umzusetzen, zum Beispiel in Form einer Richtlinie oder Weisung zu erlassen. Für kleine Unternehmen wird unser "One-Pager" unverändert oder verändert genügen, ergänzt durch eine Regelung und Zuteilung der verschiedenen Rollen, Aufgaben und Verantwortlichkeiten. Für grössere Unternehmen bietet sich, wie bereits im Datenrecht, ein zweistufiges Vorgehen an. Es besteht einerseits aus dem Erlass einer strategischen Vorgabe in Form von groben (rechtlichen und nicht rechtlichen) Grundsätzen ("KI-Politik") und andererseits aus Richtlinien bzw. Weisungen, welche diese Grundsätze für die Praxis konkretisieren. In der Praxis wird es hier typischerweise der Einfachheit halber zunächst eine einzige, generelle KI-Weisung geben, die dann wo nötig durch weitere Weisungen ergänzt wird. Selbstverständlich können die Themen auch in bestehenden Weisungen abgedeckt werden; nach unserer Erfahrung wird dies in der Handhabung allerdings als wenig praktisch empfunden – die Mitarbeitenden wollen sich in der Regel an ein spezifisches Dokument halten können, in dem sie die Vorgaben für den Umgang mit KI im Unternehmen finden. Zudem kommt der Erlass einer "KI-Weisung" dem gegenwärtigen Hype um das Thema entgegen; es ist den Regelungen damit automatisch mehr Aufmerksamkeit garantiert und davon kann es im Bereich der Compliance nie genug geben. Das ändert allerdings nichts daran, dass die verschiedenen Weisungen eng aufeinander abzugrenzen sind. Viele der Vorgaben der KI-Weisungen werden beispielsweise Datenschutzgetrieben sein (Regeln der Auftragsbearbeitung, Bearbeitungsgrundsätze, Rechte von betroffenen Personen) und müssen daher koordiniert werden, sowohl was die materiellen Regeln wie auch die Compliance-Prozesse betrifft. Dabei wird es auch neue Fälle geben, die gesetzlich bisher nicht geregelt sind, aber mit denen umzugehen sein wird, etwa wenn es Begehren betroffener Personen gibt, die nicht ins klassische Schema der datenschutzrechtlichen Betroffenenrechte passen. Hier empfehlen wir allerdings, die Regeln nicht ausufern zu lassen, sondern sich damit dann vertieft zu beschäftigen, wenn sich zeigen sollte, dass sich diese Fragen tatsächlich in relevanter Weise stellen. Sonst beschäftigt sich die Organisation unnötig mit Phantomen.
- Organisation (Teil 1): Die Organisation im Bereich der KI-Compliance kann aus unserer Sicht wie für den Datenschutz und mit den dafür schon vorhandenen Ressourcen organisiert werden. Es braucht auch hier eine zentrale Anlaufstelle, die koordiniert. Die Datenschutzstelle bietet sich nach unserer Erfahrung an; sie ist sich ohnehin gewohnt, mit den weiteren typischerweise involvierten Stellen wie etwa dem oder der Informationssicherheitsbeauftragten bzw. CISO zusammenzuarbeiten. Im Moment wird eine solche Stelle erfahrungsgemäss in Bezug auf KI-Fragen aber noch ad hoc operieren: In manchen Unternehmen sehen wir, dass diese Stellen derzeit mit mehr Anfragen zur rechtlichen Freigabe für alle möglichen KI-Anwendungen eingedeckt werden, als sie zeitlich und fachlich fundiert beantworten können. Es fehlt ihnen selbst die Erfahrung und teilweise auch das nötige Fachwissen. Die Einstellung eines eigenen KI-Beauftragten ("AI-Officer") für Compliance-Fragen wäre aus unserer Sicht für die meisten Unternehmen noch verfrüht und ein Overkill, weil üblicherweise bestehende Mitarbeitende die hier nötigen Aufgaben übernehmen können; die gegenwärtige Nachfragewelle dürfte sich mittelfristig abschwächen, etwa wenn die Unternehmen ihre Wegentscheide in Bezug auf KI-Tools und - Infrastruktur getroffen haben. Abgesehen davon, dass es Spezialisten mit der dafür nötigen Erfahrung noch kaum gibt, wird es für meisten Betriebe, die KI lediglich als "Anwender" einsetzen und nicht selbst anbieten, viel effizienter sein, die sich stellenden Rechtsfragen mit bestehenden Ressourcen abzudecken – nötigenfalls interdisziplinär und mit externer Hilfe. Die fachlichen Anforderungen an die juristischen Fachkräfte werden aber weiter steigen. Die hier genannte Stelle ist organisatorisch Teil der "Second Line of Defense" (entsprechend dem weit verbreiteten "Three Lines of Defense"-Compliance-Modell) und sollte nach Möglichkeit zur Vermeidung von Interessenkonflikten nicht zugleich auch für die Compliance konkreter KI-Anwendungen verantwortlich sein.
- Organisation (Teil 2): Neben einer zentralen Stelle zur organisatorischen Sicherstellung der Compliance beim KI-Einsatz empfehlen wir grösseren Unternehmen ferner die Schaffung eines Gremiums für übergesetzliche Vorgaben (also ein "KI-Ethik-Kommittee") sowie ein Gremium, welches das "grosse Ganze" für das Unternehmen im Auge behält, d.h. welches den Einsatz von KI im Unternehmen überwacht, positive und negative Entwicklungen verfolgt und bei Bedarf Anpassungen betreffend Vorgaben, Organisation und Prozesse vorschlägt (also eine Art "KI-Aufsichtsgremium"). Wir haben ein solches Vorgehen für den Bereich der Datenethik bereits früher beschrieben und sehen hier eine ähnliche Vorgehensweise als angebracht, sobald ein Unternehmen mit übergesetzlichen Vorgaben in gewichtiger Form arbeitet. Bei etwas kleineren Unternehmen bietet sich die Schaffung einer Gruppe mit unterschiedlichen Interessensvertretern ebenfalls an, die der Geschäftsleitung bzw. den Treibern der Thematik im Unternehmen entsprechende Empfehlungen unterbreiten kann. Hat ein Unternehmen wie vorstehend erwähnt eine Task-Force gebildet, kann auch diese mit entsprechenden Aufgaben betraut werden. Das Thema der Ethik wird in unterschiedlichen Ländern interessanterweise sehr unterschiedlich gewichtet. So erzählen uns Kollegen aus Deutschland, dass ihre Mandanten regelmässig nur wissen wollen, ob eine Anwendung rechtlich zulässig seien oder nicht – und nicht, ob sie ethischen Prinzipien genügen. In der Schweiz wiederum postuliert mit dem Eidg. Datenschutz und Öffentlichkeitbeauftragte sogar eine Aufsichtsbehörde, dass Unternehmen sich bei KI an Vorgaben halten sollen, die klar über das Gesetz hinaus gehen, etwa was die Transparenz betrifft.
- Organisation (Teil 3): Für jedes KI-Tool und jedes KI-Projekt sollte ein Unternehmen jeweils eine Person (oder, falls nicht anders möglich, ein Gremium) bestimmen, welche(s) intern die Verantwortung für dessen Compliance trägt (im Sinne von "Accountability"). Es wird dies typischerweise jene Person sein, zu deren Nutzen es betrieben oder umgesetzt wird, also typischerweise eine Stelle in der "First Line of Defense" (entsprechend dem weit verbreiteten "Three Lines of Defense"-Compliance-Modell). Diese Stelle wird auch die nötigen Risikoentscheide treffen müssen (siehe unseren Beitrag in dieser Serie zum Thema Risiko-Management). Es ist dies typischerweise der "Business Owner", der üblicherweise auch den Erfolg des Vorhabens verantwortet. Selbst in unserer One-Pager-Weisung haben wir für jedes im Betrieb zugelassene KI-Tool vorgesehen, dass ein "Eigner" definiert werden muss. Ohne einen definierten Eigner, der gemäss den internen Weisungen die Compliance-Verantwortung trägt, sollten keine geschäftlichen KI-Use-Cases zugelassen werden.
- Organisation (Teil 4): Strategische Vorgaben, Prioritäten und Ziele im Bereich KI, sowie Entscheide über wichtige Projekte, werden in jeder Organisation Führungsaufgabe sein. Nach unserer Erfahrung ist die oberste Geschäftsleitung am Thema KI derzeit zwar sehr interessiert, aber ihre Entscheide werden typischerweise auf unterer Stufe, beispielsweise vom erwähnten KI-Aufsichtsgremium oder der erwähnten KI-Task-Force, vorbereitet werden müssen, weil dem Management das erforderliche Fachwissen und der Gesamtblick für das Thema oft fehlen wird.
- Verfahren (Teil 1): Unternehmen sollten mehrere Standardprozesse für KI definieren. Der erste betrifft die Einführung einer neuen KI-Anwendung (oder Änderung bestehender KI-Anwendungen): Er dient einerseits dazu, das Vorhaben auf die Compliance im Hinblick auf die rechtlichen und weiteren Vorgaben des Unternehmens zu prüfen, und andererseits dem Risiko-Management. Wie das geht, haben wir in Teil 4 unserer Serie bereits teilweise beschrieben. Entsprechend wird ein Unternehmen seine Mitarbeitenden anweisen müssen, jeden Einsatz von KI vorgängig bei der definierten Anlaufstelle zu melden und überprüfen zu lassen bzw. selbst darzulegen, dass die Anforderungen erfüllt sind. In grösseren Betrieben empfehlen wir, die Compliance-Prüfung mindestens zweistufig zu machen. In einer ersten, frühen Stufe eines Use Cases findet eine grobe Vorprüfung nach dem Ampelprinzip statt – grün, gelb und rot. Sie werden am besten kombiniert mit Empfehlungen und Hinweisen hinsichtlich von Aspekten, die dem erfahrenen Auge einer Datenschutzstelle, eines CISO oder sonst einer Fachperson selbst bei einer Grobsichtung eines Projekts rasch auffallen werden und es ihnen erlauben, die Business Owner frühzeitig auf rechtliche Sackgassen, Fallgruben und Hausaufgaben hinzuweisen – und Projekte so richtig auszurichten. Erst später findet dann eine vertiefte Prüfung statt. Hilfreich ist es auch, dem Business bereits vorgeprüfte KI-Infrastrukturen wie z.B. erlaubte KI-Modelle und Implementierungs-Use-Cases an die Hand zu geben.
- Verfahren (Teil 2): Um den Überblick nicht zu verlieren, insbesondere in Bezug auf die verwendeten KI-Techniken und internen Verantwortlichkeiten, empfehlen wir zudem die Führung eines Verzeichnisses der KI-Anwendungen, eines sog. Records of AI Activities, kurz "ROAIA". Diese Vorgehensweise hat sich im Datenschutz bereits bewährt. Ein ROAIA kann natürlich mit dem datenschutzrechtlichen Verzeichnis der Bearbeitungstätigkeiten kombiniert werden; die zu erfassenden Aspekte sind allerdings etwas andere (z.B. die jeweils verwendeten KI-Modelle). Eine kostenlose Vorlage findet sich in unserem GAIRA-Werkzeug, das hier heruntergeladen werden kann.
- Verfahren (Teil 3): Ein weiterer Standardprozess betrifft die Überwachung von KI-Systemen und die Meldung von Zwischenfällen beim Einsatz von KI. Auch dies kennen wir aus dem Datenschutzrecht. Soweit nicht gleichzeitig eine datenschutzrechtliche Verletzung der Datensicherheit vorliegt (sog. Data Breach), gibt es derzeit noch keine Meldepflicht für KI-Zwischenfälle. Aus Sicht eines verantwortungsvollen Einsatzes von KI sollte ein Unternehmen den Einsatz von KI und etwaige Zwischenfälle jedoch aktiv verfolgen und daher die Mitarbeitenden auch zur Meldung verpflichten; dies erlaubt ein rechtzeitiges Eingreifen und gehört zum Risiko-Management mit dazu.
- Verfahren (Teil 4): Weitere Verfahren im Bereich der Compliance betreffen den Umgang mit Begehren von betroffenen Personen, die Schulung der Mitarbeitenden und die Überwachung der Einhaltung der relevanten Regeln.
Auch wenn um das Thema der künstlichen Intelligenz derzeit ein Hype besteht, erscheint uns doch klar, dass KI in der Unternehmenswelt eine immer wichtigere Rolle spielen wird und Unternehmen schon alleine um nicht den Anschluss zu verlieren, sich mit der Technik in konkreten Anwendungen auseinandersetzen muss. Die Schaffung einer soliden KI-Governance ist daher nicht nur eine Frage der Compliance, sondern auch ein Schritt, um das volle Potenzial der Technologie zu nutzen und gleichzeitig Risiken zu minimieren. Nach unserer Erfahrung in der Beratung unserer Klienten, stellt das jetzige grosse Interesse an der Förderung des Einsatzes von KI eine sehr gute Gelegenheit, auch die für die Compliance nötigen Vorgaben, Strukturen und Prozesse und damit Governance zu schaffen, wenn damit das Versprechen einhergeht, die KI-Entwicklung des Unternehmen damit zu fördern.
Für konkrete Fragen stehen wir Ihnen gerne zur Verfügung.
David Rosenthal
Wir unterstützen Sie bei allen Fragen zu Recht und Ethik beim Einsatz von künstlicher Intelligenz. Wir reden nicht nur über KI, sondern setzen sie auch selbst ein. Weitere Hilfsmittel und Publikationen von uns zum Thema finden Sie hier.
